您现在的位置:
首页
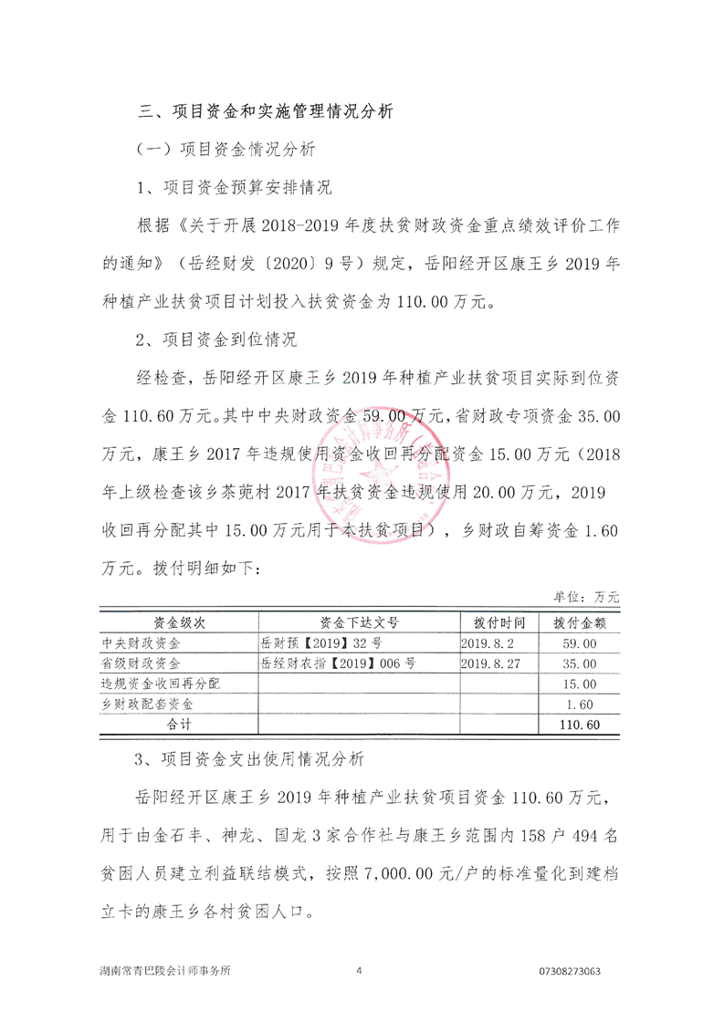
>
政府信息公开
>
法定主动公开内容
>
资金信息
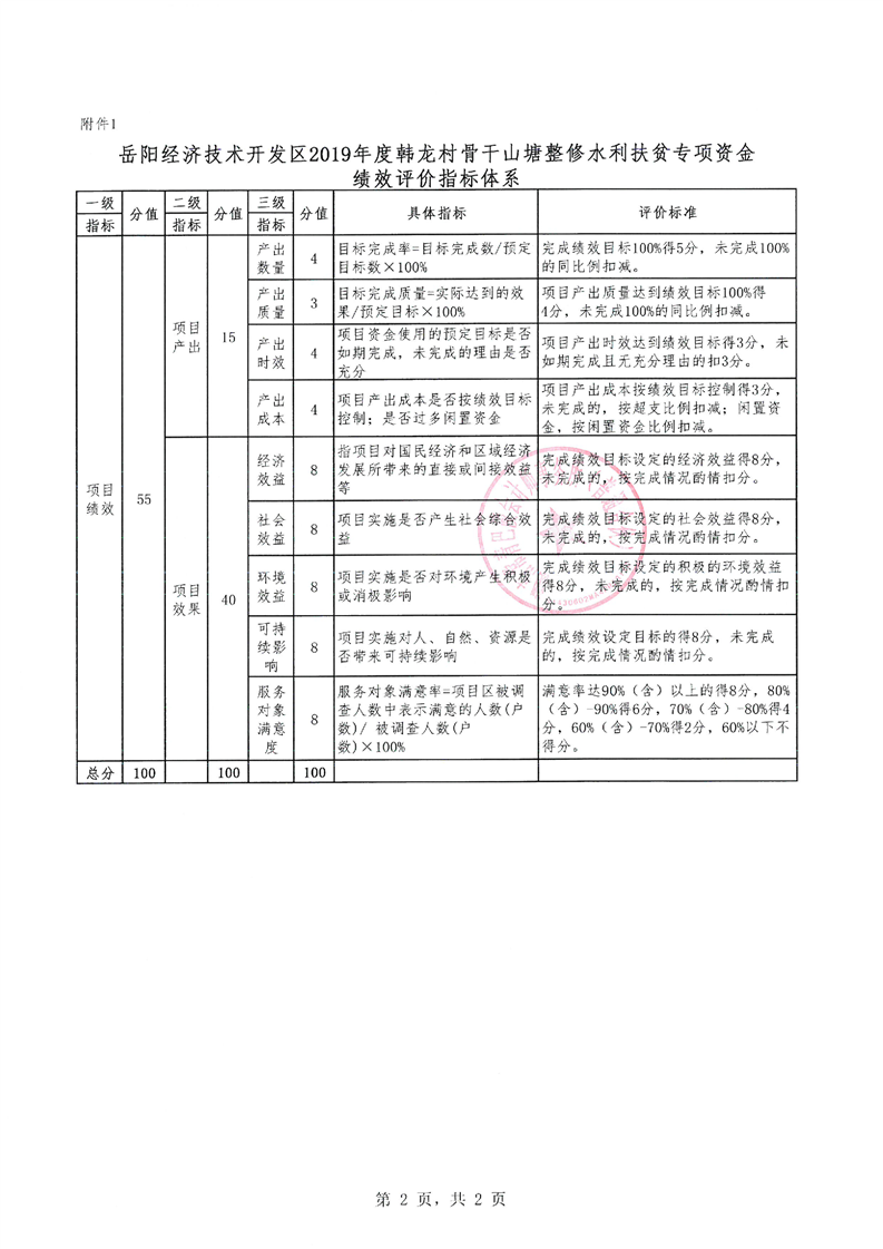
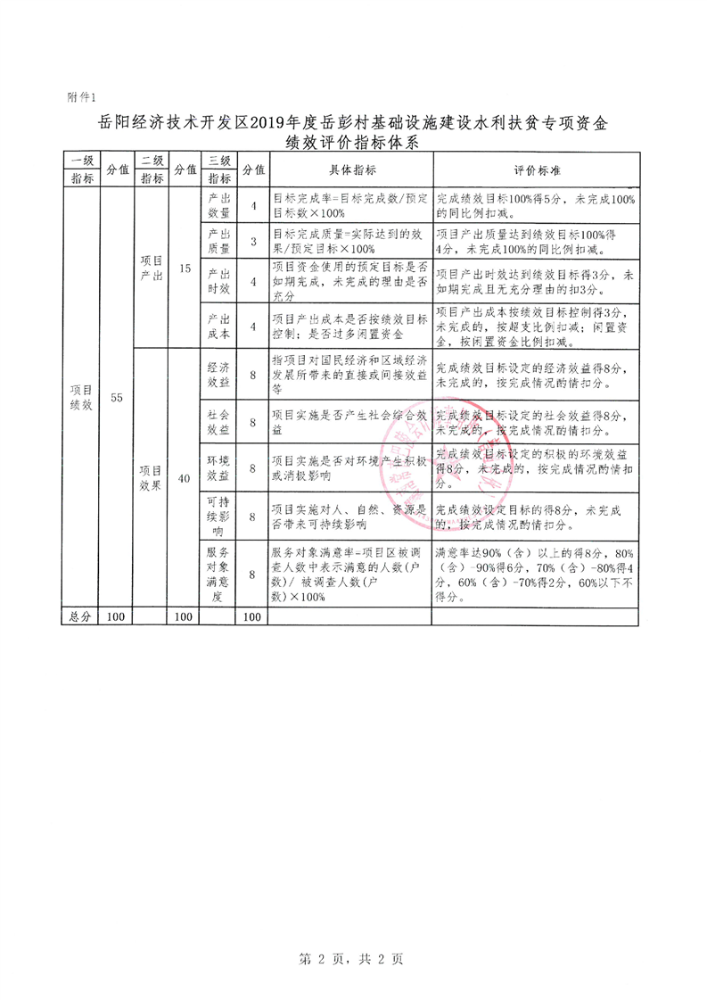
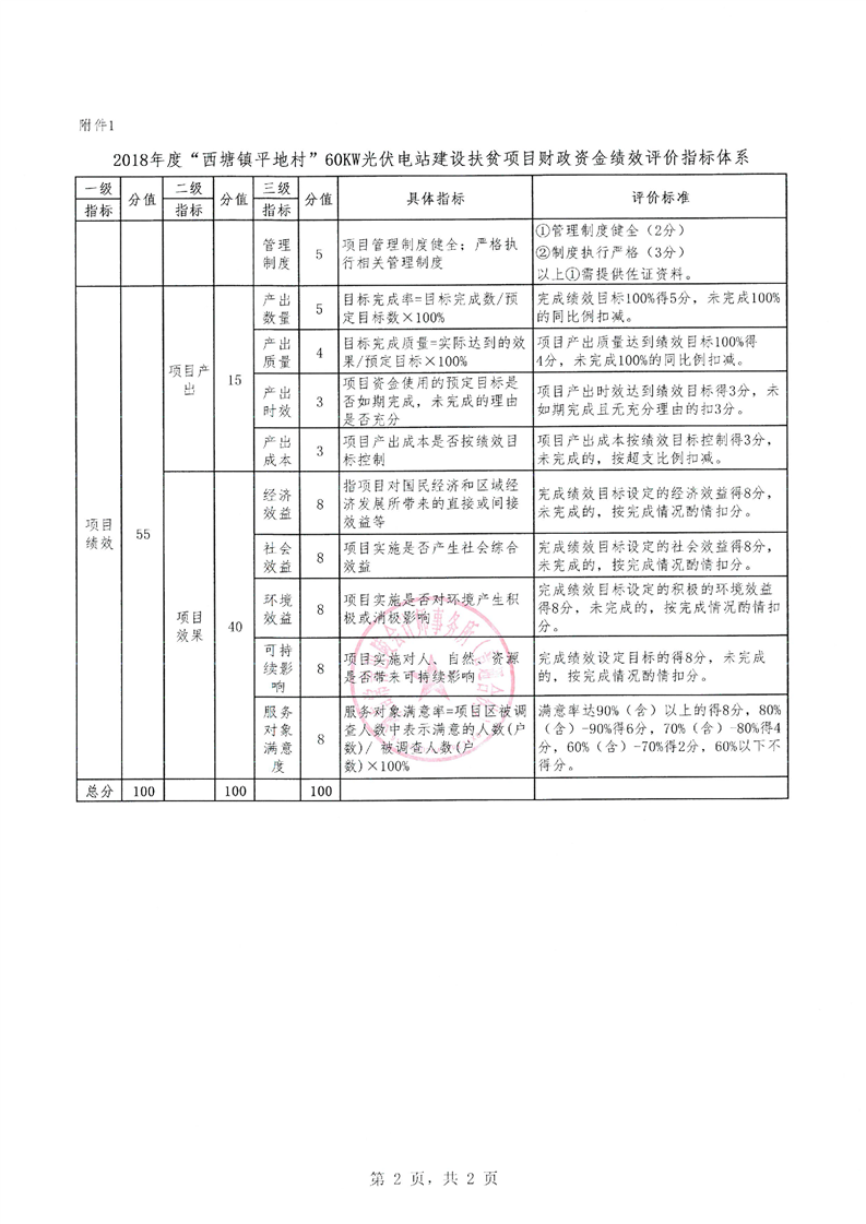
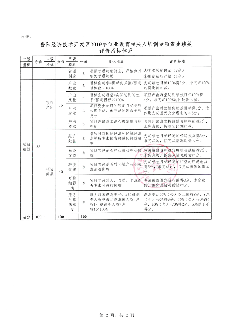
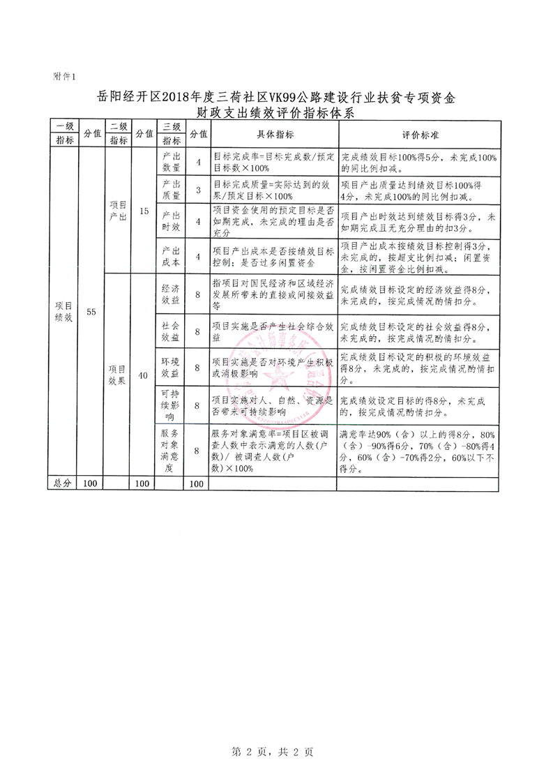
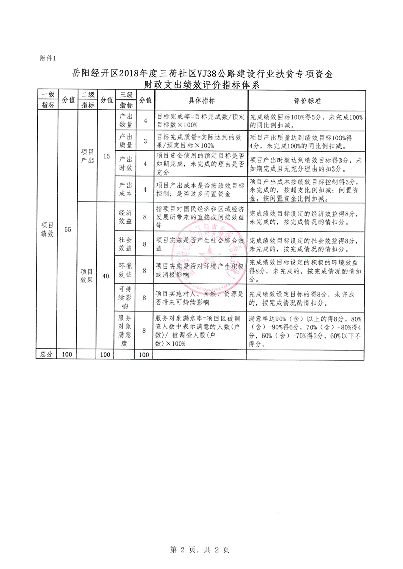
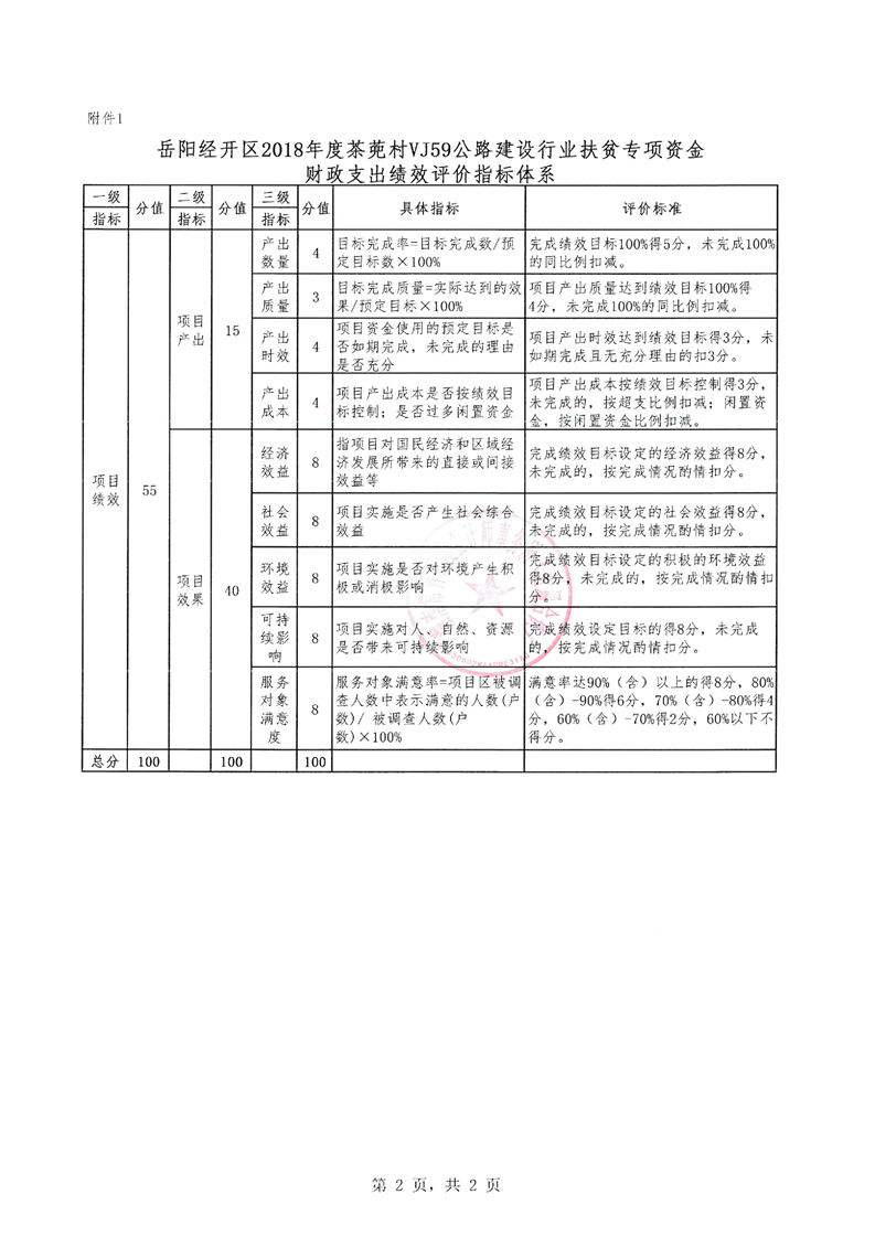
岳阳经开财政局 44个专项支出绩效评价报告
来源:岳阳经济技术开发区
日期:2021-10-21
浏览量:
1
|
|
|
|